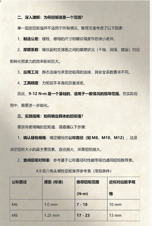
8.8级螺栓的拧紧力矩需根据螺纹规格确定,以下是核心参考值:
1. 标准参考表
根据外搜资料中的力矩对照表,常见8.8级螺栓的拧紧力矩范围如下:





螺纹规格 推荐力矩(N·m) 适用场景
M6 9-12 小型设备
M8 23-26 中型机械
M10 40-45 电机安装
M12 65-75 重型设备




2. 关键影响因素
螺纹规格:直径越大,力矩越大(如M12比M6力矩高约6倍)。
表面状态:润滑的螺纹(如涂油)需降低10%-15%力矩,生锈螺纹则需提高。
材质匹配:与软质材料(如铝)连接时,力矩需降低20%避免压裂。

3. 实用建议
优先使用扭矩扳手,确保力矩精准(误差控制在±5%内)。
若无法测量力矩,可参考“手感标准”:M6螺栓用手拧到“稍用力才能转动”即可。
小知识:8.8级螺栓的“8.8”代表抗拉强度800MPa,屈服强度640MPa,属于中高强度螺栓,广泛用于机械、汽车等领域哦!